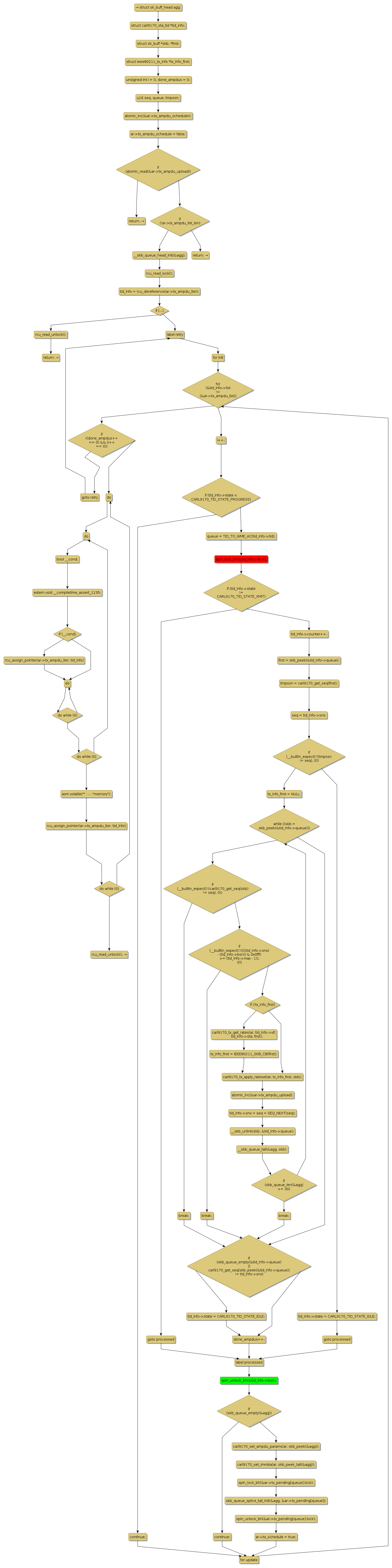
Instance Verification Kit (IVK)
spin lock @ [30371+30+/linux-3.19-rc1/drivers/net/wireless/ath/carl9170/tx.c]
Instance Signature: lock
|
The Matching Pair Graph:
|
|
Function Name
|
Control Flow Graph (CFG)
|
Events Flow Graph (EFG)
|
Source Correspondence
|
|
carl9170_tx_ampdu
|
|
|
[29611+17+/linux-3.19-rc1/drivers/net/wireless/ath/carl9170/tx.c]
|